国产存储厂商紫光国芯启动IPO辅导
2026-01-08
来源:芯智讯
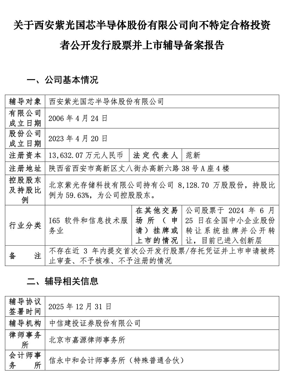
证监会官网IPO辅导公示系统显示,1月5日,国产存储芯片厂商西安紫光国芯半导体股份有限公司(以下简称“紫光国芯”)在陕西证监局办理上市辅导备案登记,启动北交所IPO进程,辅导机构为中信建投证券。

辅导备案信息显示,紫光国芯成立于2006年4月,注册资本1.36亿元,法人代表范新。公司股票于2024年6月25日在全国中小企业股份转让系统挂牌并公开转让,目前已进入创新层。
官网资料显示,紫光国芯前身为成立于2004年德国英飞凌西安研发中心的存储事业部,2006年分拆成为独立的奇梦达科技西安有限公司,随后在2009年被浪潮集团收购转制成为国内公司并更名为西安华芯半导体有限公司。2015年,紫光集团旗下紫光国芯微电子股份有限公司收购西安华芯半导体有限公司,并更名为西安紫光国芯半导体有限公司。2019年12月,经过重组,西安紫光国芯半导体并入紫光集团全资子公司——北京紫光存储科技有限公司(以下简称“紫光存储”)。2022年紫光集团实控人变更为智广芯控股。
紫光国芯十余年来一直专注于存储器尤其是DRAM存储器的研发和技术积累,拥有从产品立项、指标定义、电路设计、版图设计到硅片、颗粒、内存条测试及售前售后技术支持等全方位技术积累,20余款芯片产品和40余款模组产品实现全球量产和销售,广泛应用于计算机、服务器、移动通讯、消费电子及工业应用等领域,是国家高新技术企业、国家企业技术中心、国家知识产权优势企业,并承担多个国家级重大研发专项。
目前,紫光国芯的核心业务涵盖存储颗粒产品、存储KGD产品、模组和系统产品、定制大带宽DRAM产品和CXL主控芯片产品,以及集成电路设计开发服务。其建设有占地面积2000余平米的存储器芯片测试、模组测试、模组应用和ASIC测试实验室4个,大型成套测试设备30余台套,可支持各类存储器和ASIC产品的功能和性能测试验证分析、量产测试工程开发、应用工程测试、可靠性试验、以及小批量生产和工程样品开发。
目前,紫光国芯员工人数超过600名,其中研发工程师占比80%以上,70%拥有硕士或博士学位,还拥有20余位外籍专家和海外留学归国人员。
从其业绩表现来看,根据紫光国芯发布的财报显示,2023年至2025年上半年各期期末,紫光国芯分别实现营收9.136亿元、12.10亿元、7.505亿元,营收同比增幅分别为-60.56%、32.42%、38.64%;同期,其归属净利润分别为-1.989亿元、-2438万元、568.3万元,归属净利润同比增幅分别为-258.55%、87.74%、139.54%。
值得一提的是,紫光国芯在被紫光存储收购后,于2024年6月25日在新三板挂牌上市。2025年4月16日和2025年12月2日,紫光国芯通过定向增发分别融资2.56亿元和3亿元,定向增发的对象包括西高投、陕西科控集团、深高新投、深创投等国有资本,以及中信建投投资、北汽产投、中国西电等金融及产业资本。
股权结构方面,目前紫光集团全资子公司紫光存储持有紫光国芯8128.70万股股份,持股比例为59.63%,为公司控股股东;紫光国微为其第二大股东,持股6.78%。此外,紫光国芯前十大股东名单中,还包括中信建投投资有限公司(1.4594%),以及西安国资主导的西安唐兴中小科技企业投资基金合伙企业(有限合伙)(1.4594%)和陕西汇盈润信兴秦股权投资合伙企业(有限合伙)(1.4594%),还有陕西财金西高投弘毅投资基金合伙企业(有限合伙)(1.4594%)。

