• 首页
  • 新闻
    业界动态
    新品快递
    高端访谈
    AET原创
    市场分析
    图说新闻
    会展
    专题
    期刊动态
  • 设计资源
    设计应用
    解决方案
    电路图
    技术专栏
    资源下载
    PCB技术中心
    在线工具库
  • 技术频道
    模拟设计
    嵌入式技术
    电源技术
    可编程逻辑
    测试测量
    通信与网络
  • 行业频道
    工业自动化
    物联网
    通信网络
    5G
    数据中心
    信息安全
    汽车电子
  • 大学堂
  • 期刊
  • 文献检索
期刊投稿
登录 注册

基于工业自动化的无线传感器网络的开发

基于工业自动化的无线传感器网络的开发[其他][工业自动化]

提出了一种适合工业自动化的无线传感器的网络结构,设计了无线传感器网络的终端节点模块以及工业现场常用的二次仪表的通信问题,实现了工业无线网络和有线网络的灵活配置、网关节点的开发,解决了无线传感器网关节点与上位机之间关键的可靠通信问题,并开发了上位机的监控组态软件,实验结果证实了提出的方法是有效的。

发表于:2010/8/3 上午12:00:00

基于WSN的矿井监控系统网关设计与实现

基于WSN的矿井监控系统网关设计与实现[其他][工业自动化]

实现了一种多功能的网关系统,可完成无线传感器网络WSN与Internet网络的互联,同时具有模糊定位、IP语音通信以及智能人机接口等功能,并对其硬件组成、软件设计和对外接口等方面进行了深入阐述。

发表于:2010/8/3 上午12:00:00

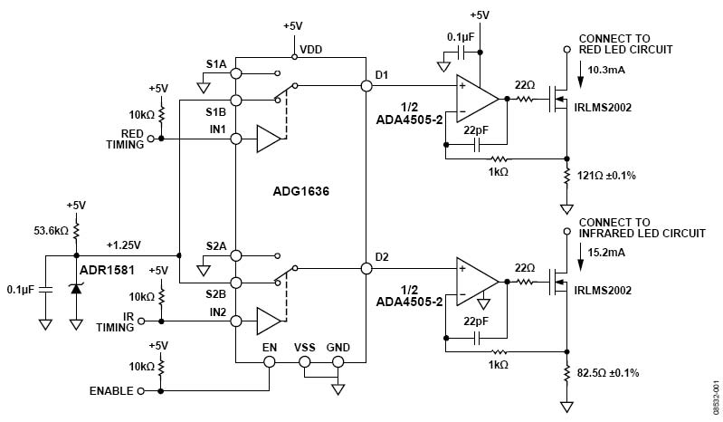
精密脉搏血氧仪LED的电流测量电路

精密脉搏血氧仪LED的电流测量电路[其他][医疗电子]

医疗应用采用低功耗、低成本、精密放大器ADA4505-2,它是一款出色的双通道、10 μA、轨到轨、零交越失真器件。配合该放大器使用的精密并联基准电压源是超低功耗、低成本、1.25 V ADR1581(A级)。模拟开关的绝佳选择是1 Ω导通电阻、双通道单刀双掷开关ADG1636。当这些器件采用5 V电源并在–40°C至+85°C工业温度范围工作时,其最大静态电流如下:ADA4505-2其中的一路为15 μA;ADR1581为70 μA;ADG1636为1 μA。将这些数值相加,可知每个电路的总功耗为86 μA,符合便携式电池供电仪器的要求。

发表于:2010/8/3 上午12:00:00

从攻击规避检测技术看IPS的安全有效性

从攻击规避检测技术看IPS的安全有效性[通信与网络][其他]

本文主要从“安全有效性”角度,以攻击规避流量检测为例,描述IPS产品所面临的挑战,以及相应的解决思路。

发表于:2010/8/3 上午12:00:00

研祥交通信息播报解决方案

研祥交通信息播报解决方案[其他][汽车电子]

某市利用研祥智能股份的“EVOC”IPC-6806建立市内交通信息播报系统。 在市内交通干道和环城高速道路上安装信息播报显示屏(视频),用于实时 播报交通信息;在商业步行街上设置大型户外广告和交通信息显示屏(音、 视频),用于播放商业信息和交通信息。

发表于:2010/8/2 上午12:00:00

高清视频会议技术全面解析

高清视频会议技术全面解析[通信与网络][其他]

高清视频离我们越来越近,在视频会议领域,各厂商也主打“高清”概念,那么高清视频会议到底是什么呢?……

发表于:2010/8/2 上午12:00:00

研祥特种计算机在高速公路不停车收费系统(ETC)中的应用

研祥特种计算机在高速公路不停车收费系统(ETC)中的应用[其他][汽车电子]

不停车收费系统又称电子收费系统(Electronic Collection System),简 称ETC系统。它利用车辆自动识别技术完成车辆与收费站之间的无线数据通讯,进行车辆自动识别和有关收费数据的交换,通过计算机网路对收费数据进行处理,实现不停车自动收费的全电子收费管理系统。该系统通过安装在车辆挡风玻璃上或者车身其他部位的车载有源电子标签与在收费站 ETC车道上的远距离读写器之间的微波专用短程通讯,利用计算机联网技术与银行进行后台结算处理,从而达到车辆通过路桥收费站不需停车而能交纳路桥费的目的。不停车收费系统主要利用车辆自动识别技术,通过路侧车道控制系统的信号发射与接收装置识别通过车辆的编号,自动从该用户的专用账户中扣除通行费。

发表于:2010/8/2 上午12:00:00

研祥EIP在主流防火墙中的应用

研祥EIP在主流防火墙中的应用[通信与网络][其他]

防火墙作为网络安全最主要和最基本的基础设施,已经得到广大用户的认同,是公认的成熟的技术、成熟的产品和成熟的市场。随着信息技术的发展,防火墙市场近几年得到了突飞猛进的发展,信息安全已经得到了各个行业的高度重视,特别是防火墙产品的应用已经延伸到银行、保险、证券、邮电、军队、海关、税务、政府等各个行业。因此,防火墙产品已成为国内安全产品竞争的焦点。

发表于:2010/8/2 上午12:00:00

研祥客户服务中心普及型解决方案

研祥客户服务中心普及型解决方案[其他][工业自动化]

客户服务中心,是基于电话、传真机、计算机等通信、办公设备于一体的交互式增值业务系统。用户可以通过电话接入、传真接入、MODEM拨号接入和访问Internet网站等多种方式进入系统,在系统自动语音导航或人工座席帮助下访问系统的数据库,获取各种咨询服务信息或完成相应的事务处理。

发表于:2010/8/2 上午12:00:00

改善汽车生态学、安全性和舒适性,四大测试分析是关键

改善汽车生态学、安全性和舒适性,四大测试分析是关键[其他][汽车电子]

中国汽车产量已超过美国跃居全球第一,未来5-10年还将保持不断增长的态势。中国汽车工业协会预计,2010年汽车产量增速在10%左右,有望达到1500万辆。中国目前已涌现不少知名的企业,包括汽车制造商、模块化系统供应商和元器件供应商、电子设备商等,特别是一汽、二汽、比亚迪、奇瑞、吉利、航盛、长安等本土厂商在自主开发和创新上取得的长足进步带动了中国汽车电子产业的快速发展-。

发表于:2010/8/2 上午12:00:00

  • <
  • …
  • 4499
  • 4500
  • 4501
  • 4502
  • 4503
  • 4504
  • 4505
  • 4506
  • 4507
  • 4508
  • …
  • >

活动

MORE
  • 《集成电路应用》杂志征稿启事
  • 【热门活动】2025年基础电子测试测量方案培训
  • 【技术沙龙】可信数据空间构建“安全合规的数据高速公路”
  • 【下载】5G及更多无线技术应用实战案例
  • 【通知】2025第三届电子系统工程大会调整时间的通知

高层说

MORE
  • 2026年,AI将给设计工程软件带来哪些变革?
    2026年,AI将给设计工程软件带来哪些变革?
  • 锚定“十五五”新蓝图筑牢时空信息“中国芯”
    锚定“十五五”新蓝图筑牢时空信息“中国芯”
  • 边缘人工智能机遇将于2026年成为现实
    边缘人工智能机遇将于2026年成为现实
  • 【回顾与展望】英飞凌:半导体与AI双向赋能
    【回顾与展望】英飞凌:半导体与AI双向赋能
  • 【回顾与展望】Microchip:AI为计算能力和连接性带来重大挑战
    【回顾与展望】Microchip:AI为计算能力和连接性带来重大挑战
  • 网站相关
  • 关于我们
  • 联系我们
  • 投稿须知
  • 广告及服务
  • 内容许可
  • 广告服务
  • 杂志订阅
  • 会员与积分
  • 积分商城
  • 会员等级
  • 会员积分
  • VIP会员
  • 关注我们

Copyright © 2005-2024 华北计算机系统工程研究所版权所有 京ICP备10017138号-2