突发!传长华电材宣布暂停接单!
2021-01-21
来源:世界半导体论坛
传半导体材料商长华电材1月底前暂停蚀刻产品接单!
半导体产业需求强劲,封装厂接单满载,近日传出半导体封装材料供应商长华电材上周也对客户发出暂时停止接单的通知,主要原因是由于近期蚀刻产品的强劲需求,而该公司蚀刻相关产品的接单交期已达半年以上,因此,预计到1月底为止,暂停蚀刻产品的接单。
半导体市况火热,而由于长华电材的蚀刻制程的产品的生产时间约6到8周,以目前在手的订单交期已经排到6月底,但公司方面指出,到目前为止,订单仍持续涌入,该公司表示,在考量能够有秩序的规划产能,并如期完成客户先前订单的情况下,公司决定即刻起,暂停蚀刻产品的接单到1月31日止,但已接单产品都将如期出货。
文中的蚀刻产品是什么?
据今日半导体了解,长华电材主要是从事封装用框架,文中提到应该就是其中一种蚀刻引线框架。引线框架有冲压和蚀刻两种生产工艺,不同工艺生产出的引线框架分别称为冲压引线框架和蚀刻引线框架。
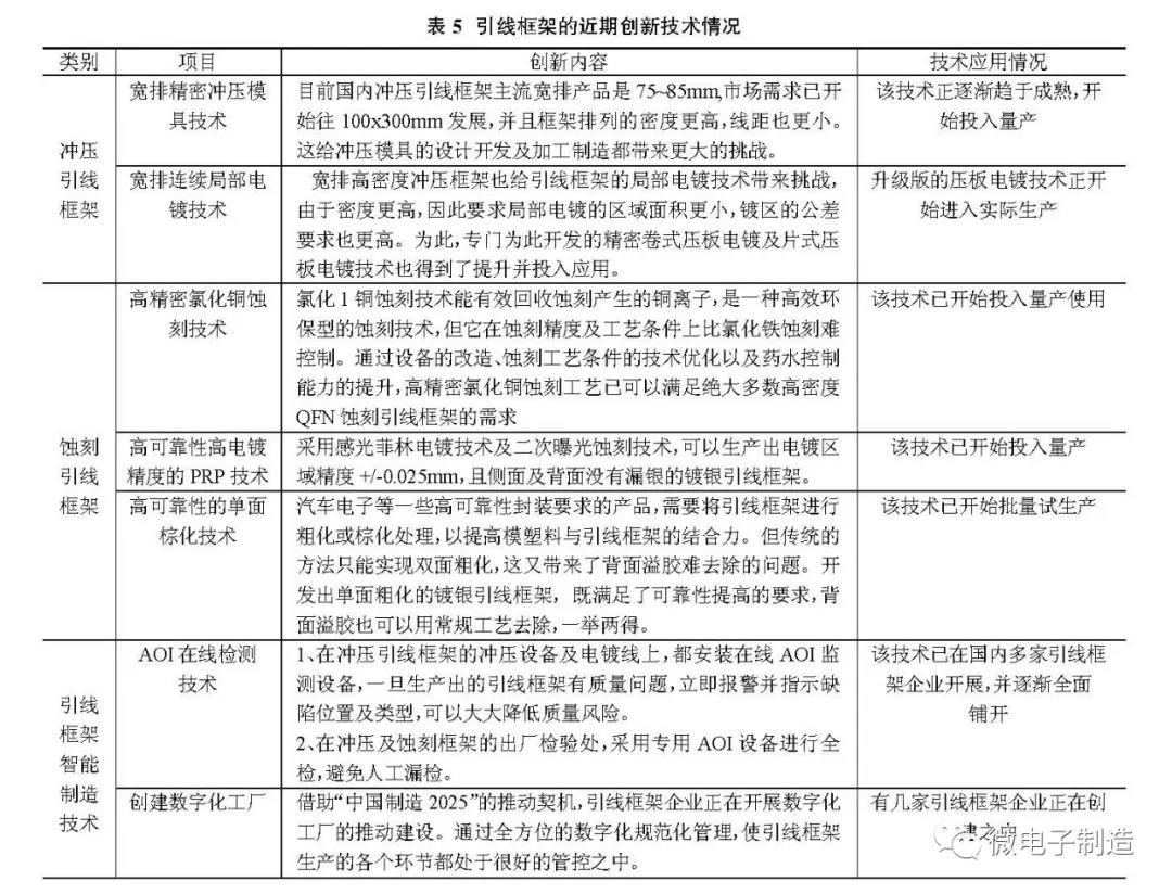
近年来,随着电子产品快速升级换代,引线框架生产的工艺技术及生产管理要求也得到不断提升。表5罗列了目前冲压引线框架及蚀刻引线框架的一些创新技术:

引线框架企业汇总!
我国的引线框架生产企业中,外资企业与国内企业各占50%左右,主要集中在长江三角洲、珠江三角洲一带。近几年,中国西部地区引线框架产业也有了较大的发展。
近年来外资引线框架企业基本数量没有增加,但国内仍有一些企业陆续投入引线框架的生产制造,比如徐州赛肯、珠海全润等,产品主要以冲压引线框架为主。
国内引线框架企业中,外资企业一直占据着国内引线框架的中高端市场,其份额占60%左右。




表1是目前主要的内资引线框架企业情况,
表2是目前主要的外资引线框架企业情况。
本站内容除特别声明的原创文章之外,转载内容只为传递更多信息,并不代表本网站赞同其观点。转载的所有的文章、图片、音/视频文件等资料的版权归版权所有权人所有。本站采用的非本站原创文章及图片等内容无法一一联系确认版权者。如涉及作品内容、版权和其它问题,请及时通过电子邮件或电话通知我们,以便迅速采取适当措施,避免给双方造成不必要的经济损失。联系电话:010-82306118;邮箱:aet@chinaaet.com。
